
近日,广东省教育厅公布了2025 年全国大学生电子设计竞赛广东赛区获奖名单。我校物理与电子工程学院学子表现突出,首次荣获全国一等奖卓越汇,取得历史性突破。
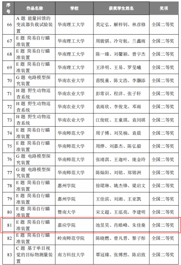
我校始终坚持“以赛促学、以赛促创”,注重培养学生实践创新能力。本次竞赛共选派36支队伍、108名学生参加,经过激烈角逐,获省级一等奖5项、二等奖3项、三等奖4项。其中,两支队伍晋级全国总决赛,分获全国一等奖和二等奖,指导老师林厚健、黄志芳获得优秀指导老师。此次成绩充分体现了我校在工程教育与实践教学方面的扎实成效,学校将继续深化教学改革,着力培养高素质创新型人才。
全国大学生电子设计竞赛是教育部与工业和信息化部共同组织的权威学科竞赛,本届竞赛全国一等奖获奖比例仅为1.87%,广东赛区仅有14支队伍获此殊荣。我校学子首次跻身其中,展现出扎实的专业素养、卓越的创新能力和顽强的竞赛作风。
(物理与电子工程学院)
一审:林厚健
二审:黄杰贤
三审:王小增
编辑:彭佩雅
审核:罗裕霞
联合证券官网提示:文章来自网络,不代表本站观点。